





中创场外商品市场管理研究院秘书长、浙江海洋大学经济管理学院兼职教授、宁波财经学院大宗商品商学院兼职教授 王在伟/文
伴随着我国资本市场的蓬勃发展、金融创新的方兴未艾,“场外衍生品业务”逐渐从晦涩难懂的理论与模型,真正落地到一份份合约的签署、一笔笔交易的执行,和一次次新赛道的拓宽与延伸,为各类市场主体带来了无数机遇与挑战。
《中华人民共和国期货和衍生品法》中提出:衍生品交易是指期货交易以外的,以互换合约、远期合约和非标准化期权合约及其组合为交易标的的交易活动。衍生品交易,由国务院授权的部门或者国务院期货监督管理机构批准的结算机构作为中央对手方进行集中结算的,可以依法进行终止净额结算。
山东省地方金融监督管理局印发《山东省交易场所监督管理办法》中提到:介于现货与期货之间的大宗商品交易市场从事大宗商品实物、仓单以及非标准化的远期合约、互换合约、期权合约等场外衍生品交易,为生产者和消费者提供现代化的采购和配售服务。
场外衍生品业务是指在集中交易场所以外,由缔约双方直接开展的衍生品交易。这一业务以“一对一”、“非标准化”为特征,但随着交易规模不断膨胀、交易主体日渐多元,市场参与者们迫切需要制定出一套“相对标准”的协议文件,用于减少每次交易时的法律条款谈判成本、提高对自身的信用保护,以及确立行业共识,促进场外衍生品业务在合约框架的保驾护航下健康发展。为此,在世界上形成了三大主协议框架体系,包括诞生于国际的ISDA,和孕育自我国的NAFMII、SAC。
“国际互换与衍生工具协会”(International Swaps and Derivatives Association,简称“ISDA”)作为国际衍生品交易界最具权威性和代表性的全球组织,形成了ISDA主协议框架。
中国银行间市场交易商协会(National Association of Financial Market Institutional Investors,简称“NAFMII”)借鉴ISDA优秀经验,经人民银行和国家外汇管理局备案,发布形成了NAFMII主协议框架。
中国证券业协会(Securities Association of China,简称“SAC”)发布有《中国证券期货市场衍生品交易主协议》(含定义条款)及《中国证券期货市场衍生品交易主协议补充协议》,构建起SAC项下的主协议文件群。
什么是掉期交易?
因为在英文中掉期和互换都是SWAP,所以很多人说掉期和互换是一样的,其实是不对的。在这里要先明确一下掉期和互换并不是一个概念。掉期是外汇业务中的一种操作方法,即同一主体同时买进和卖出金额相同但交割日不同的远期合同;而互换则是不同主体在未来某一时期相互交换他们认为具有等价值的现金流的交易。
二者主要有以下两点不同:
(1)表现形式不同。掉期是外汇市场上的一种交易方法。而互换则以合约的形式表现,是一种衍生工具。
(2)交易场所不同。掉期是在外汇市场上进行的。互换则在专门的互换市场上交易。
造成这个混淆的主要原因在于我国2006年刚刚引进互换业务的时候,官方称呼就是“掉期”,不过从2007年以后就正式改成“互换”了。这项业务在国外诞生也不过三十年多年的历史,在我国的时间就更短了。所以,目前国内在大宗商品交易领域叫的“掉期”实际上都是“互换”。接下来,文章中我们统一用“互换”代替”掉期“的叫法。
互换和期货的不同之处
(1)参与主体
以上海清算所中央对手清算服务为核心的场外互换市场是纯粹的机构间市场,参与互换的主体均为企业法人,包括产业实体企业和金融机构等。期货市场的参与主体包括机构投资者和个人投资者,个人投资者占比较高。
(2)交易模式
互换市场采用传统的场外交易模式,通过经纪公司线下询价达成,同一时间同一合约可能达成多笔价格不同的交易。而期货市场采用电子盘竞价交易模式,根据“价格优先,时间优先”的原则自动匹配。
(3)交割方式
互换以现货指数为标的,最终以现金差额结算,不涉及繁杂的实物交割流程,在贴合大宗商品现货贸易价格的同时,可以有效避免逼仓风险。期货市场以特定规格货品为标的,最终以实物进行交割。
(4)涨跌停板设置
互换不设置涨跌停限制,成交价格能够及时反映市场真实行情。期货设有涨跌停板,涨跌停板一般在5%-10%之间,通常保证金比例可以覆盖涨跌停板。
(5)主力合约
互换不设置涨跌停限制,成交价格能够及时反映市场真实行情。期货设有涨跌停板,涨跌停板一般在5%-10%之间,通常保证金比例可以覆盖涨跌停板。
(6)交易保证金
互换采取分段保证金制度,一般越远月的协议保证金标准越低,且临近最终结算日保证金率不会显著提高,上海清算所对清算会员收取的保证金率通常约为6%-11%,清算会员对客户的收取标准基本不上浮。期货交易所对期货公司收取的最低交易保证金为合约价值的5-12% ,且进入次交割月、交割月交割协议保证金率将提高至10%、20%,期货公司对客户的收取一般在此基础上上浮一到两个百分点。
(7)清算服务
上海清算所是中国人民银行认定的合格中央对手方,是国内目前可为互
上海清算所是中国人民银行认定的合格中央对手方,是国内目前可为互换等场外衍生品市场提供中央对手清算服务的机构之一。期货交易所是中国证监会认定的合格中央对手方,为场内市场交易提供中央对手清算服务,目前还未提供场外中央对手清算服务。
虽然期货与互换在参与主体、交割模式等方面上不尽相同,但正因这些差异使两者在服务大宗商品市场和实体企业方面具有很强的互补性和协同性。投资人不仅可以单独运用期货或互换来开展套期保值和投资,也可以将二者有机组合,通过发现跨市场价格错配机会来实现套利,满足大宗商品市场参与者差异化需求,共同助力构建和完善国内多层次大宗商品市场体系。
场外衍生品做市商模式---中央对手方(CCP)
做市商向投资者提供产品的买卖报价、并在该价位上接受投资者的买卖需求,用其自有资金或资产与投资者进行交易,风险较高,需要用自有资金在场内市场用现货或期货来对冲风险。因此要求做市商有较为雄厚的资金实力,但会存在资金链断裂的破产风险。
2009年,G20在匹兹堡开了个会,充分肯定了伦敦清算所(LCH)在处理2008年次贷危机时的表现,要求在 2012 年年底之前所有标准化的场外衍生品合约都应该在交易所或电子交易平台交易,并通过中央对手方(CCP)清算所清算,这才使得中央对手方交易制度走进了我们的视野。在与会各国首脑签署的协议中,一个过去仅仅在期货交易所实行的清算制度被推广到庞大的场外衍生品市场。中央对手方清算被列为期货衍生品市场尤其是场外衍生品市场必须采取的制度。
中央对手方清算其实是一种为了确保交易安全而产生的制度。CCP的原理也不难理解,就是大家不要再两两互相交易了,统一和我交易,我成为所有卖方的买方,以及所有买方的卖方,由我来确保大家的交易顺利交割。换句话说,CCP 通过把风险吸引到自己的身上来来保证交易市场上其他参与者的安全。
我国的中央对手方清算机构除了上海清算所,还有很多,比如中国结算、上海期货交易所、郑州商品交易所、大连商品交易所、中国金融期货交易所、上海国际能源交易中心。
由于美国、中国等国家的大部分交易所把结算置于交易所一体内,一个屋檐下的生活,模糊了二者的界限,有人简单地把交易所认为是风险管理中心,其实不然。交易包含两部分,即交易和交易后的服务。交易即是买卖双方意愿的达成,但交易指令完成后的服务包括算账和结清货物与钱款,这就是清算与结算,这可以是另一个机构来完成的事。
是否可选期货合约价格作为标的?
答案自然是肯定的,但偏离了互换交易的初衷。如果以期货合约本身作为标的,客户可以选择自行在期货盘面进行对冲。设计现货价格指数互换的目的,是为了解决客户在套期保值中遇到的基差风险问题。
如果以期货为标的,由于双方买卖以及到期结算的都是使用期货价格,所以最终效果就和客户直接做期货交易是一样的。
海南开展互换业务的两个主体平台
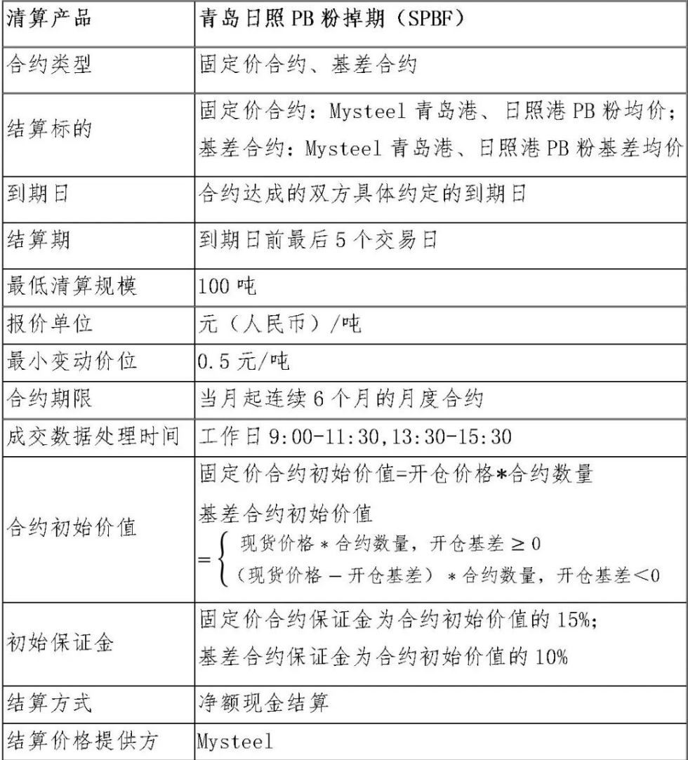
1月10日,海南国际清算所关于上线人民币铁矿石掉期的公告。

海南掉期市场管理有限责任公司于2020年7月在海口市批准设立,是全国第一家掉期市场综合性管理机构。

